News

Partager sur :

Tips Carrières

09 octobre 2025 Réseau
Vue 15 fois

Géraldine Vergez-Pascal, diplômée en 2000, spécialiste RH partenaire du réseau Alumni et membre du BDAE, propose une série d'articles à destination des futurs diplômés afin de les aider dans leur carrière.

Stage de fin d'études : l'investissement qui façonne 10 ans de carrière

Le premier engrenage de votre système de carrière

 

Six mois de stage, dix ans d'impact. Cette équation peut sembler exagérée, pourtant les données sont formelles : dans les secteurs des transports, votre stage de fin d'études influence votre trajectoire professionnelle bien au-delà de votre premier emploi.

 

Les chiffres de l'enquête IESF 2024 (42 000 ingénieurs interrogés) parlent d'eux-mêmes :

  • 57% des ingénieurs ayant effectué un apprentissage sont embauchés par leur entreprise d'accueil
  • 66.8% trouvent leur premier emploi avant même la sortie de l'école, pour les Ingénieurs ESTACA 77% (source Enquête CGE 2025)
  • 46.1% des premiers emplois se font dans l'entreprise de stage (CDI et CDD combinés/ stage, apprentissage et stage années césure combinés)

 

Les trois mécanismes cachés de l'influence long terme

 

1. L'effet de spécialisation technique

Votre stage crée votre première "signature technique" professionnelle. Dans l'aéronautique, avoir travaillé sur les matériaux composites chez Airbus ouvre durablement les portes des bureaux d'études avancés. Dans l'automobile, une expérience en systèmes de propulsion électrique devient un sésame pour toute la filière électromobilité.

 

Mécanisme concret confirmé par les données : Selon l'enquête IESF 2024, parmi les ingénieurs qui changent d'employeur, 51% restent dans le même secteur d'activité. Cette fidélité sectorielle démontre l'ancrage créé dès le stage initial.

 

Les secteurs transports recrutent massivement :

  • 85% des bureaux d'études signalent des difficultés de recrutement (forte demande pour les profils qualifiés)
  • 17 à 20% de nouveaux recrutements en 2023 dans les secteurs : Industrie, Sociétés d'ingénierie, Énergie, Construction/BTP

 

Mon conseil pratique : Choisissez votre stage en fonction de la technologie que vous voulez maîtriser à 35 ans, pas seulement celle qui vous intéresse à 23 ans.

 

2. L'alignement profil-projet : assembler les bons composants dès le départ

 

Votre stage n'est pas là pour vous révéler qui vous êtes, mais pour vous mettre sur les BONS RAILS.

 

Trop d'étudiants choisissent encore leur stage comme une loterie : prestige de l'entreprise, localisation géographique, rémunération. Résultat : certains découvrent pendant le stage qu'ils ont pris le mauvais train. C'est 6 mois de perdus dans l'accélération de votre carrière.

 

La bonne approche : régler le moteur AVANT le décollage

 

Votre stage de fin d'études est le premier engrenage d'un système de transmission qui s'appelle "votre carrière". Un mauvais engrenage initial crée des frottements et des pertes d'énergie pendant des années. Avant même de candidater, vous devez identifier quelle machine vous voulez piloter à 35 ans.

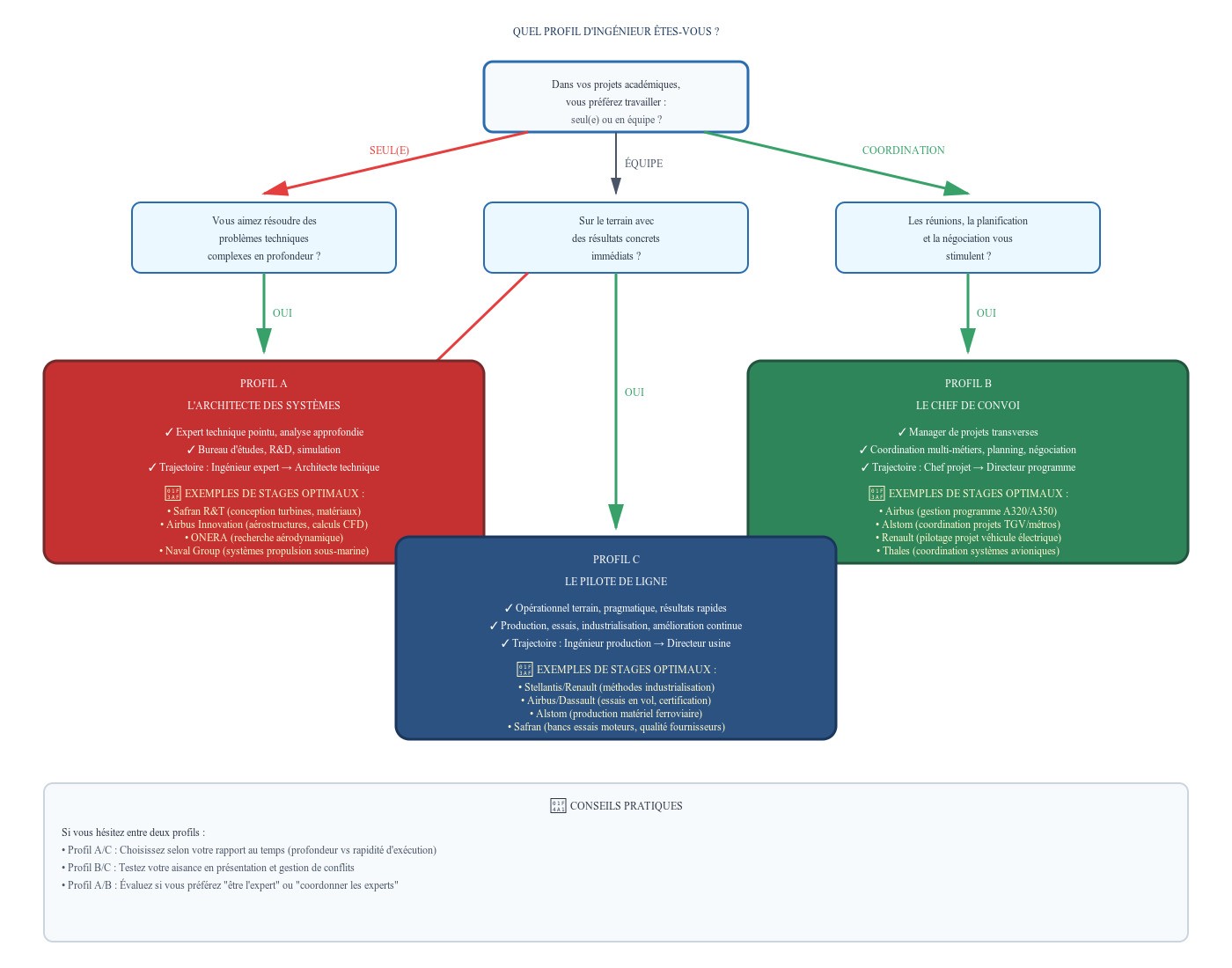
Votre auto-diagnostic en 4 dimensions est indispensable (votre rapport à la technique, votre relation à l’humain, votre vision du succès, vos aptitudes naturelles dominantes). Il est à faire 12 mois avant le stage.

 

Mon conseil pratique : Avant de commencer, répondre à la question « quel profil d’ingénieur suis-je ? », à chaque profil correspond un type de stage optimal

3. Les raisons de mobilité professionnelle (IESF 2024) :

 

Quand les ingénieurs changent d'emploi, les raisons principales sont :

  • 55% : Meilleures opportunités ailleurs (rémunérations, conditions, contenu du poste)
  • 28% : Insatisfaction envers l'entreprise

Le réseau construit en stage et dans chaque emploi joue un rôle crucial pour identifier ces "meilleures opportunités".

 

Mon conseil pratique :

  • Maintenez un contact annuel (vœux de fin d'année, actualité professionnelle) avec vos contacts professionnels. Utilisez LinkedIn activement pour suivre leur évolution.
  • Cartographier votre écosystème sectoriel : Qui sont les concurrents de votre entreprise de stage ? Les fournisseurs clés ? Les clients stratégiques ? Cette carte mentale sera précieuse pour vos futures recherches d'emploi.
  • Le réseau ESTACA est un levier très important et la formation reconnue dans nos secteurs. Restez en contact avec vos camarades de promos, participez au parrainage que propose l’ESTACA et faisons vivre le réseau Alumni.

 

Conclusion : Le stage n'est pas une expérimentation, c'est le premier segment de votre chaîne cinématique.

 

Les données sont claires :

  • 51% de ceux qui changent d'employeur restent dans leur secteur initial
  • La progression salariale la plus forte (+45%) se joue entre 30-39 ans, période où votre trajectoire initiée en stage se concrétise

Vous ne monteriez pas un turboréacteur en testant au hasard différents types de compresseurs. Votre carrière mérite la même rigueur d'ingénieur. Identifiez quel système vous voulez piloter, choisissez le stage qui vous met sur les bons rails, et vous aurez 5 ans d'avance sur ceux qui découvrent leur trajectoire par essais-erreurs.

La question n'est pas "quel stage puis-je obtenir ?" mais "quel stage doit être le premier segment de MA ligne de transmission ?"

Sources :

  • IESF (Ingénieurs et Scientifiques de France) - Enquête Nationale 2024, 42 000 répondants
  • CGE (Conférence des Grandes Écoles) - Enquête Insertion 2024, 100 000+ réponses, 199 écoles
  • CGE (Conférence des Grandes Écoles) - Enquête Insertion 2024, 100 000+ réponses, 199 écoles
  • Enquête ESTACA Promos 2022-2023-2024 ( 600+ réponses)

 

Prochaine étape : Notre prochain article abordera "Négocier son premier emploi après le stage : les clés pour valoriser votre expérience"

Géraldine Vergez-Pascal

Promo 2000




J'aime

Aucun commentaire

Vous devez être connecté pour laisser un commentaire. Connectez-vous.